
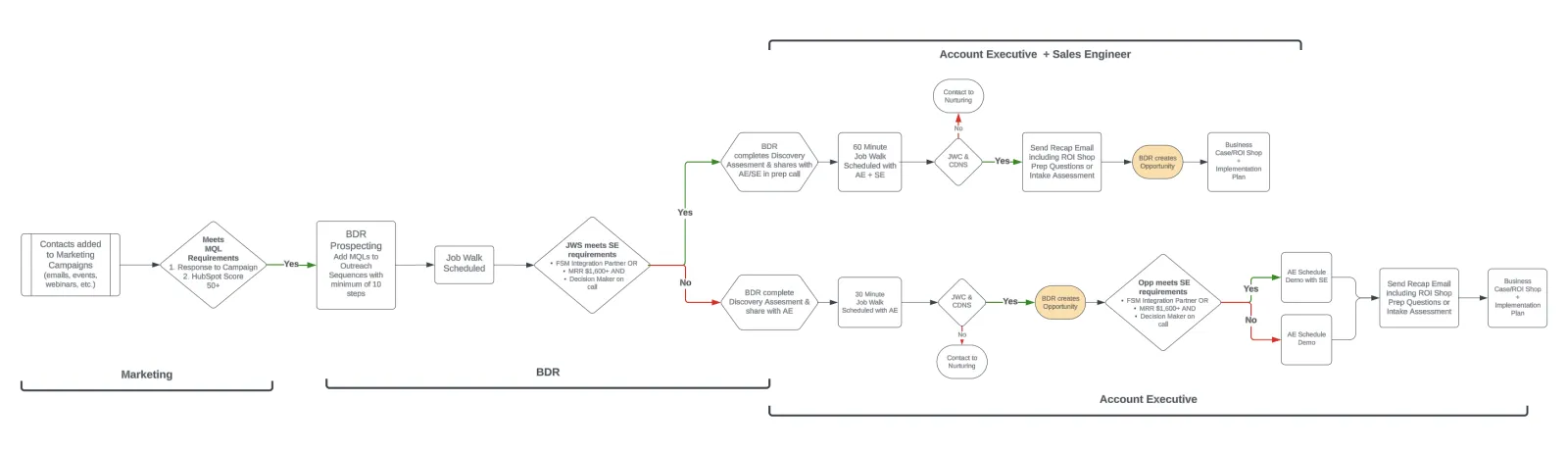
Sales Process
|
|
|
|
|
|
Nurturing
Marketing Campaigns
Owner: Marketing
Activities: Campaigns
Emails, events, webinars, direct mail, social, etc.
Goal: Marketing Qualified Lead
- Responded to Campaign: email open, email clicks, attend a webinar, booth visit at an event, form submission, etc.
- HubSpot Score 50+ (HubSpot Lead Scoring Breakdown)
Prospecting
MQL; BDR Prospecting
Owner: BDR
Activities: Add contact(s) to Outreach email sequence
- Minimum of 10 Touches, no more than 3 emails
Goal: Schedule Job Walk with AE and Decision Maker
Example Decision Makers = CEO, President, Owner, COO, VP of Service, General Manager, VP of Operations
Example Discovery Questions:
How many technicians are out in the field? both service and install
Current field service management system? How many second truck rolls do you have per month?
How many customer credits do you give per week?
How many of your technicians have less than 3 years of experience?
How many of your technicians are retiring in the next 3-5 years?
How long is your speed to quota?
What's your close rate?
How many people are involved in your buying process or who handles onboarding/day-to-day operations
Fields Needed when Scheduling Job Walk (*indicates required in Salesforce)
# of Techs*
FSM*
Needs Identified (picklist of Value Props)
Website*
Peer Group/Associations
Gates to move forward: 1 OR 2
The minimum of 10 touches was met with no response.
- If there is no response or you connect and they are not interested in a meeting right now, move the Contact Status to Nurturing and add a Nurture Reason.
- Job Walk Scheduled with AE and SE, if requirements for an SE are met.
Requirements for using SE
- Prep Call is complete with AE & SE
- Prospect using an FSM Integration Partner or MRR $1,600+ (Use $65 per Technician to get an estimated MRR)
- Significant pain points discussed during the initial discovery process
- Must have a DM with buying power on this call. Not only service managers.
Qualifying
Job Walk Call/Job Walk Complete
Outlier: Based on FSM/partner & size or Closed Lost opp in the last 6 months, AE may schedule a job walk + demo combo. Used for deep integrations.
Owner: Account Executive
Activities: Complete Discovery Call with Decision Maker
Present Job Walk Deck
Post Job Walk:
AE to send a recap email with social proof
Goal: Uncover Needs/Problems for Prospect & Schedule a Demo
Less about XOi - more about prospect company
Use of Jeopardy Board
Identify Problem
Present Solution
Gates to move forward
- Calendar Defined Next Steps Scheduled During the Call
- Job Walk Completed with the DM: they have buying power or a strong champion within the company
- CEO or President or Owner
- COO
- VP of Service
- General Manager
- VP of Operations
- Service Manager (depending on size - typically 20 or less)
- Agreed upon value points to begin defining the business case
- XOi is typically a $0 budget line item so we are not required to have a defined budget for qualification. However, we do need to be aligned on the value propositions.
- ICP - Mechanical, Electrical, Plumbing
- Non-ICP can go to an opportunity but may take additional discovery.
- 15 to 20 Minutes Demo Prep Call is scheduled or completed with the Sales Engineer
Education
Opportunity Created/Demo Scheduled
Opportunity created in Salesforce by the BDR.
Owner: Account Executive + Sales Engineer
Requirements for using SE
Prep Call is complete with SE
Prospect using an FSM Integration Partner
MRR $1600+, if standalone (Use $65 per Technician to get an estimated MRR)
Significant pain points discussed during the initial discovery process
Must have a DM with buying power on this call. Not only service managers.
Activities:
Demo
Account Executive:
Recap Job Walk and what their problem is (pain points)
How XOi Helps Solve This Problem
Speak to their specific use case(s)
How XOi Works
Overview
3 C's
Sales Engineer: Demos product with screen shares
Demo FSM + XOi integration, if needed
Post Demo
AE to send a recap email with social proof
Send Intake Assessment - this is used to build out ROI Shop pdf
Add responses to Google Sheet
Goal: Teach prospects how XOi solves their problems/adds value to their business
- Answer questions
- Explain integration
Gates to move forward:
- Next Steps Scheduled During the Call
- Intake Assessment Sent or call scheduled to walk through ROI Shop
Proving
Business Case & Implementation & Pricing Review
Owner: Account Executive
Activities: Build Business Case
Use the ROI Shop & intake assessment to present numbers
Review Business Case with DM(s)
Salesforce Activities
Fill in the contract fields in Salesforce (will need those for DocuSign from Salesforce - make sure Account has address and POC has phone number listed)
Create an agreement from Salesforce + Docusign Integration & send
Use DocuSign Templates for contract & payment info
Goal: Ensure the DM sees/understands the value from XOi
Gates to move forward:
Next Steps Scheduled During the Call
Decision Meeting scheduled, if needed
Prep for CS Hand-Off
Closing
Closed Won
Owner: Account Executive
Activities: Update Salesforce and Hand-Off to Team
Received Signed Contract from DM
Move Opportunity Stage to Closed Won
Contract object automatically created under the Contract tab
Attach the signed contract to Notes on the Contract
Send the signed contract & payment info (CC or ACH) to contracts@xoi.io
Payment forms found in DocuSign Templates for ACH and Credit Card options
Include any specifics that need to be known about billing, payment timing, etc. in the email
Hand-Off to CS:
Send Slack with CW details to get the CSM assignment
Company Name
Executive Sponsor (Role)
Number of Users
MRR
FSM
Industry/Market
Website
Salesforce URL
Contract Specifics (i.e., Onsite Training, Staged Ramp, Delayed Kick-Off)
Send a kickoff email introducing the CSM or onboarding specialist